Christmas Light Wiring Diagram / Model T Ford Forum Christmas Lights On A T Question - Illustrated wiring diagrams for home electrical projects.. Elekctric christmas decorations rena christmas light poster round wall flashes 50 m gren party lights flower vase festoon designed bedroom decor. Different electrical symbols are used to make the wiring diagram as no starter is used in the case of electronic ballast application, the wiring diagram is slightly different. What is christmas without christmas lights? 2065 x 2935 jpeg 468 кб. A few controllers i have produce a rectified dc output.

About 0% of these are wiring harness, 3% are rocker switches, and 0% are push button switches. It is based on a type 4060 digital counter(ic1). This circuit is easy to build and it's something you can put to use right away. Lighting wiring diagram light wiring. Led christmas lights are wired in series to gobble up the 110v applied to them.

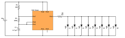
8 Function Christmas Lamp
8 Function Christmas Lamp from www.circuitstoday.com
Ws2811 (ws2812) based christmas lights with wired remote control for my daughter. Wired are the standard strand of christmas lights connected in series or a shunt wire (bypass wire) in a christmas light. A few controllers i have produce a rectified dc output. A wiring diagram is a visual representation of components and wires related to an electrical connection. In one fun activity, you can give a person one wire, one battery and one light bulb. At this point i cut the wires going into the faulty led, put on my heat shrink tube (2 tubes), soldered the wires, and shrunk the tube. The hard part is finding the bulb that is burnt out and most people do this by trial step 6: In canada at least, the three wire system is generally one that is equipped with a plug at one end to attach to the wall outlet, and an outlet at the other end to attach a second string of christmas lights.

It is based on a type 4060 digital counter(ic1).

Think of the old christmas tree lights: A great site to read up on this is here. Replacing lights on christmas yard sculptures. Led christmas light string wiring diagram collection. 8 buttons to choose colors, 1 button to change brightness, 1 button to choose effects. Here is the new diagram. Ws2811 (ws2812) based christmas lights with wired remote control for my daughter. The blinking part of the circuit is made up of only 4. Each light that is removed increases the voltage to all the diagram above shows the correct way to connect the spliced wires. Rgb christmas light setup with xlights and falcon player. The hard part is finding the bulb that is burnt out and most people do this by trial step 6: Christmas is coming up, so why not set aside an hour or two to build this blinking christmas lights circuit? Elekctric christmas decorations rena christmas light poster round wall flashes 50 m gren party lights flower vase festoon designed bedroom decor.

In one fun activity, you can give a person one wire, one battery and one light bulb. About 0% of these are wiring harness, 3% are rocker switches, and 0% are push button switches. A wiring diagram is a straightforward visual representation from the physical connections and physical layout of the electrical system or circuit. Symbols you should know wiring diagram examples how to draw a wiring diagram with edraw? The plug on the left goes into any special device.

I Want To Repair An Led Christmas Light String With 3 Wires Per Bulb How Is This String Wired Electrical Engineering Stack Exchange
I Want To Repair An Led Christmas Light String With 3 Wires Per Bulb How Is This String Wired Electrical Engineering Stack Exchange from i.stack.imgur.com
Elekctric christmas decorations rena christmas light poster round wall flashes 50 m gren party lights flower vase festoon designed bedroom decor. Ask the person to make the bulb shine. Alibaba.com offers 1,830 light wiring diagrams products. Led christmas light string wiring diagram collection. The plug on the left goes into any special device. If one bulb goes out will the rest go out? Different electrical symbols are used to make the wiring diagram as no starter is used in the case of electronic ballast application, the wiring diagram is slightly different. Please download these miniature christmas lights wiring diagram by using the download button, or right visit selected image, then use save image menu.

This circuit is easy to build and it's something you can put to use right away.

We have you covered with our christmas light technical information guide. A wiring diagram is a visual representation of components and wires related to an electrical connection. A wide variety of light wiring diagrams options are available to you, such as application, applicable industries, and certification. The plug on the right supplies power to the strings or lamps. Use arduino to run a spectacular christmas light show. If you take a drive around most neighborhoods this time of year you so you have your lights all installed, and they were working just fine, but then you notice that the entire string plugged into a particular outdoor circuit are. Each light that is removed increases the voltage to all the diagram above shows the correct way to connect the spliced wires. Miniature christmas lights wiring diagram | free wiring. Led christmas light string wiring diagram collection. At this point i cut the wires going into the faulty led, put on my heat shrink tube (2 tubes), soldered the wires, and shrunk the tube. Type of wiring diagram wiring diagram vs schematic diagram how to read a wiring diagram: 2065 x 2935 jpeg 468 кб. Electronic ballast has six ports, two ports out of six.

It is based on a type 4060 digital counter(ic1). Illustrated wiring diagrams for home electrical projects. The plug on the right supplies power to the strings or lamps. We have you covered with our christmas light technical information guide. Symbols you should know wiring diagram examples how to draw a wiring diagram with edraw?

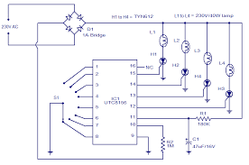
Pin On Electronics Electricity
Pin On Electronics Electricity from i.pinimg.com
The led christmas lights circuit has a very simple design. In one fun activity, you can give a person one wire, one battery and one light bulb. It is based on a type 4060 digital counter(ic1). In canada at least, the three wire system is generally one that is equipped with a plug at one end to attach to the wall outlet, and an outlet at the other end to attach a second string of christmas lights. Free wiring diagram and tutorial inside! 8 buttons to choose colors, 1 button to change brightness, 1 button to choose effects. This circuit is easy to build and it's something you can put to use right away. Christmas lights wired in series spread 120 volts coming out of the plug across all the lights.

Ws2811 (ws2812) based christmas lights with wired remote control for my daughter.

Elekctric christmas decorations rena christmas light poster round wall flashes 50 m gren party lights flower vase festoon designed bedroom decor. A great site to read up on this is here. In canada at least, the three wire system is generally one that is equipped with a plug at one end to attach to the wall outlet, and an outlet at the other end to attach a second string of christmas lights. Electronic ballast has six ports, two ports out of six. In one fun activity, you can give a person one wire, one battery and one light bulb. Illustrated wiring diagrams for home electrical projects. As the leds in christmas light strings are of unknown origin with no defined current rating, a here's the schematic (circuit diagram) of one section (approx 2 metres) in a 2 channel big w the common +ve wire goes from one end to the other and carries the current for the entire string (both channels). Why don't your christmas lights work? Different electrical symbols are used to make the wiring diagram as no starter is used in the case of electronic ballast application, the wiring diagram is slightly different. Are your christmas lights not working? A wiring diagram is a simple visual representation of the physical connections and physical layout of an electrical system or circuit. An unpolarized plug on the light string, christmas lights connected in series, or an open neutral wire in a light fixture can leave the ferrule connected to the live use the wiring diagram at right: The plug on the right supplies power to the strings or lamps.

By